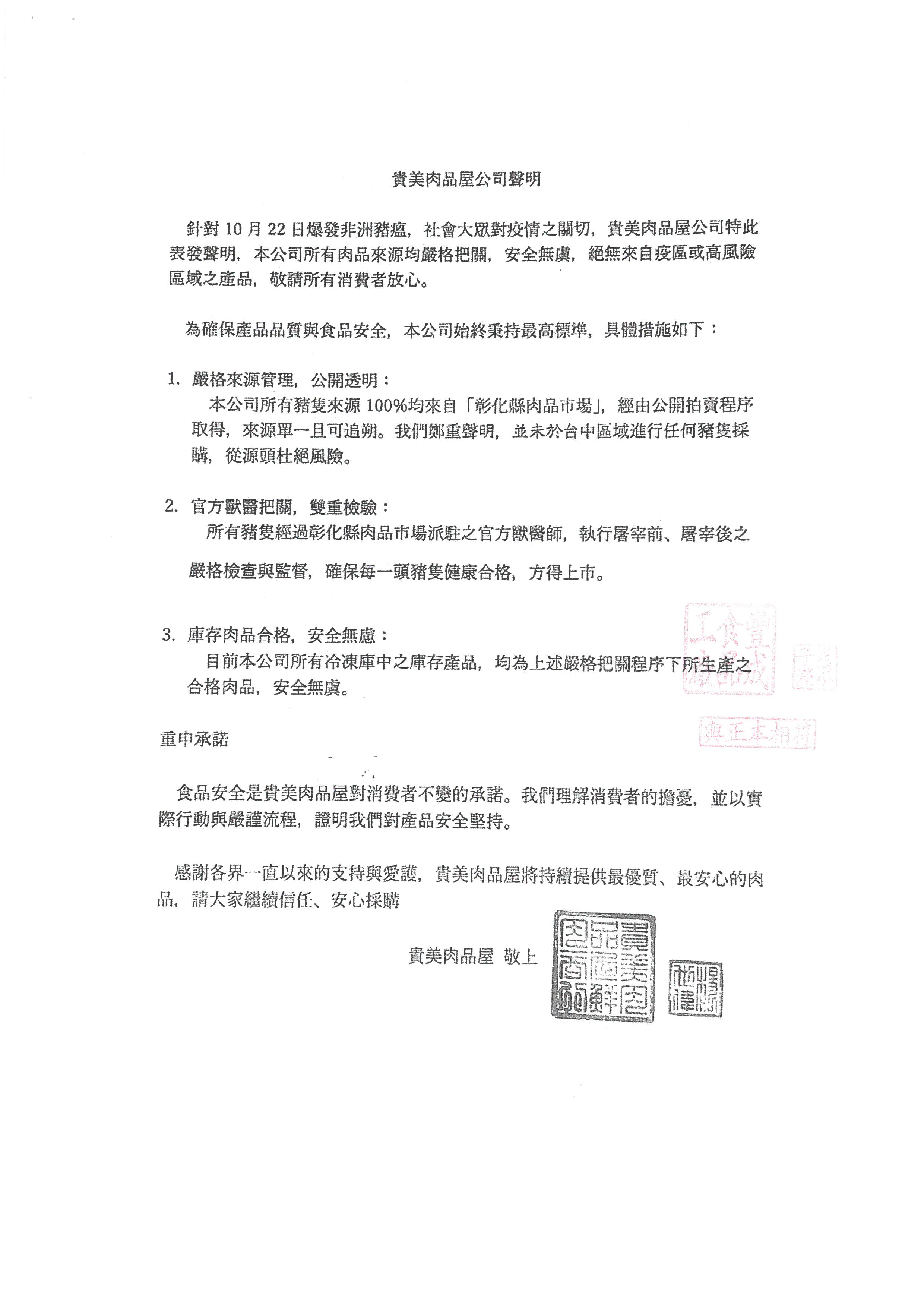
有鑑於近期非洲豬瘟問題,本校團膳及宿舍伙食肉品皆採CAS合格認證標章或可追溯來源肉品,附上團膳(誠美、豐成)以及宿舍伙食承包商(玉美生技股份有限公司)聲明書,請學生及家長放心!
有鑑於近期非洲豬瘟問題,本校團膳及宿舍伙食肉品皆採CAS合格認證標章或可追溯來源肉品,附上團膳(誠美、豐成)以及宿舍伙食承包商(玉美生技股份有限公司)聲明書,請學生及家長放心!本校將持續留意,隨時因應,在兼顧營養與安全的原則下,適時進行菜單食材調整,並符合學生營養需求。



有鑑於近期非洲豬瘟問題,本校團膳及宿舍伙食肉品皆採CAS合格認證標章或可追溯來源肉品,附上團膳(誠美、豐成)以及宿舍伙食承包商(玉美生技股份有限公司)聲明書,請學生及家長放心!本校將持續留意,隨時因應,在兼顧營養與安全的原則下,適時進行菜單食材調整,並符合學生營養需求。


