跳到主要內容區
Menu
彰中簡介
行政單位
教學園地
特色班群
協同單位
在學學生
家長訪客
彰中校友教育基金會
84週年校慶
教育部輔諮中心-彰化駐點
教育部學生輔導諮商中心
本功能需使用支援JavaScript之瀏覽器才能正常操作
首頁
行政單位
學務處
衛生組
校園防疫專區
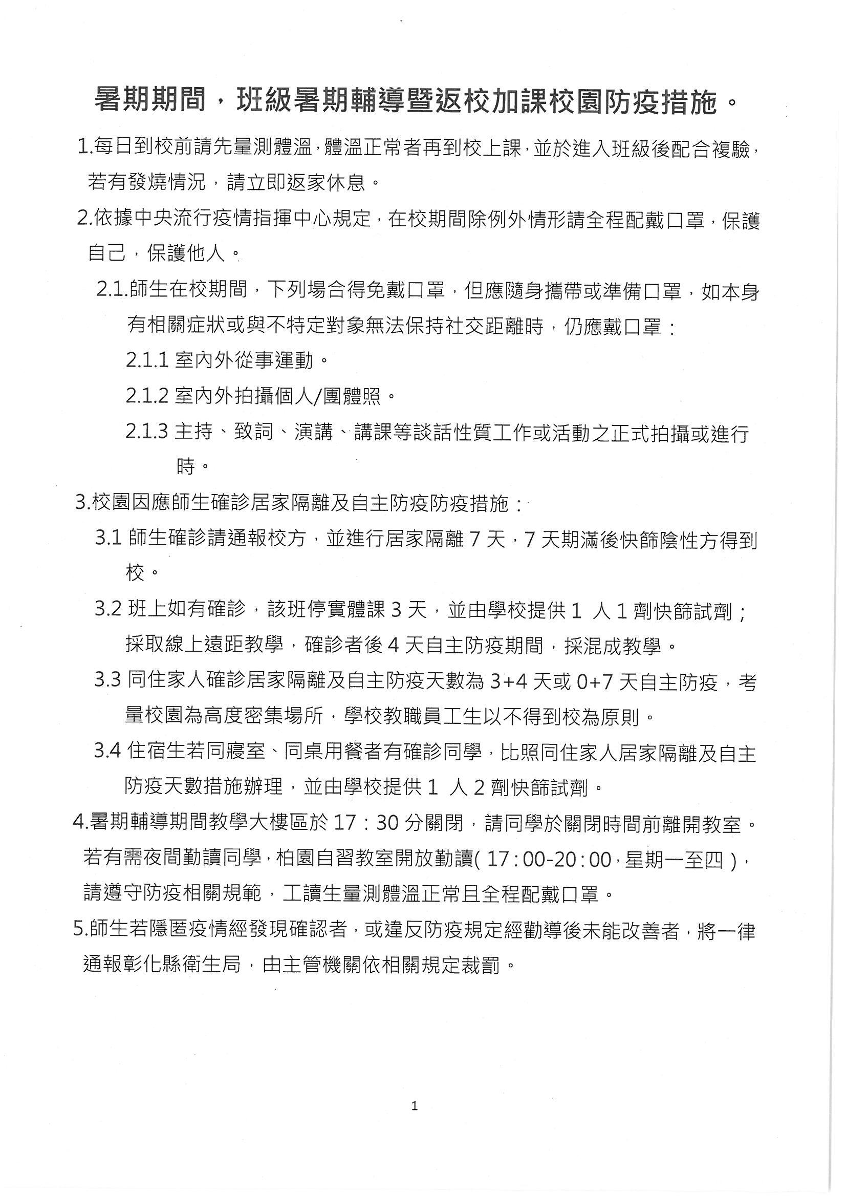
【衛生組公告】暑期期間,班級暑期輔導暨返校加課校園防疫措施。
字體大小調整
小
中
大
本功能需使用支援JavaScript之瀏覽器才能正常操作
SKMBT_42322072510430.jpg
批次下載附件
瀏覽數:
友善列印
分享
Close (Esc)
Share
Toggle fullscreen
Zoom in/out
Previous (arrow left)
Next (arrow right)