【重要公告】國立彰化高中 115年大學/科大申請 注意事項 (新增多元入學說明會簡報及願景計畫簡略說明)
國立彰化高中 115學年度大學/科大申請注意相關事項
1150210 教務處註冊組公告
- 校內個人申請、科大申請志願選填:
於02/25(二)開放至03/18(三),請至本校首頁à分眾導覽-在校生à升學管道資訊 à大學申請入學、科技大學申請入學。
★科大申請入學選填志願網站: ★大學申請入學選填志願網站:
★科大申請入學選填志願網站:https://reurl.cc/8b1Yqg
★大學申請入學選填志願網站: https://reurl.cc/R9aRzg
帳號:學號;密碼:身份證字號 進入網站後,請選擇 選填志願
- 以下事項請注意:
- 大學申請可填6個志願,科大申請可填6個志願。考生每申請1校系為100元,低收全免,中低收40元。
- 若於填報截止後欲進行修改志願之同學,教務處將於03/13(五)到03/20 (五)繳費前進行三次紙本確認,期間可進行修改。
- 參加繁星推薦的同學,可以同時在校內線上選填申請入學之校系。
03/18 (二)繁星推薦放榜錄取者,請於當日至註冊組取消大學申請之報名。
- 大學個人申請及科技校院申請預計辦理期程如下:
- 03/13(五)發放第一次校系申請確認單。
- 03/17(二)發放第二次校系申請確認單
- 03/19(四)發放第三次校系申請確認單及報名費收費明細表。(學生留存)
- 03/20(五)放學前務必班級統一繳交報名費。
- 大學甄選入學委員會個人密碼設定:
於03/03 (二) 早上9點開放,考生應至甄選委員會網站(https://www.cac.edu.tw/),點選「個人申請」à「個人密碼設定」à「設定密碼」,自行設定個人專屬之密碼 (與繁星推薦密碼相同)。考生自行設定個人專屬之密碼後,方可登錄考生報名狀態查詢、篩選(分發)結果查詢、審查資料上傳、就讀志願序登記等系統。
- 審查資料網路勾選或上傳:
- 大學申請入學:測試版-自04/10至04/15止,每日09:00~21:00(截止日刪檔)。
正式版-自04/30起,每日09:00~21:00。(截止日實際各校自訂)。
- 科大申請入學:測試版-自04/10至04/15止,每日10:00~21:00(截止日刪檔)。
正式版-自04/30至05/06止,每日10:00~21:00。(實際各校自訂)。
- 個人申請系統:甄選委員會網站(https://www.cac.edu.tw/),點選「審查資料上傳」。
- 科大申請系統:科技院校日間部四年制申請入學聯合招生網站(https://www.jctv.ntut.edu.tw/caac/),點選左側功能「11.考生作業系統」à第二階段複試「書面審查資料上傳系統」請同學預先熟悉審查資料上傳作業流程。
- 個人申請相關講座:詳見輔導處公告。
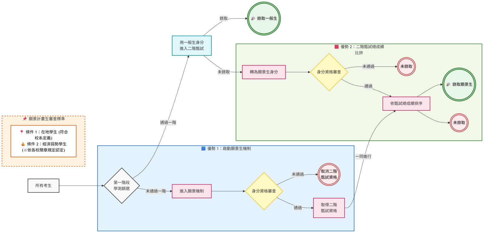
※甚麼是願景計畫生?(名額詳見個人申請簡章,流程表見下圖)
- 外加名額: 不佔用原本的招生名額,對一般考生無影響。
- 針對對象: 低收入戶、中低收入戶、特殊境遇家庭子女,部分學校包含在地學生。
- 錄取優勢: 第一階段篩選門檻較一般生低,常與一般生分開錄取。
教務處預祝各位高三同學 升學順利,旗開得勝!
